August 15, 2017
Can a Virtual Machine be provided to be used as a target for the testing?
YES. RedWolf offers a downloadable VMware virtual machine ‘agent’ that can be used in local networks (typically labs) to generate traffic. Even though these agents are local they are still controlled from the same ‘control.redwolfsecurity.com’ portal.
The amount of traffic a local VM can generate is limited by the VM hardware itself. With a 10 Gigabit/sec NIC on typical hardware a local traffic generator can generate reliably over 9 Gigabit/sec with jumbo frames and about 5 Gigabit/sec with small 1500 byte frames without much optimization. Some clients have achieved higher with 40 Gigabit/sec NIC’s but these systems required optimizations.
A single VM can generate thousands of HTTP and HTTPS requests/sec.
Multiple VM’s can be ‘ganged together’ as required.
Individual teams can use their own VM’s – that is, multiple users can use different internal VM’s in their tests. They do not need to ‘act in unison’ and can be individually addressed.
Instrumented versions of the followings services are available:

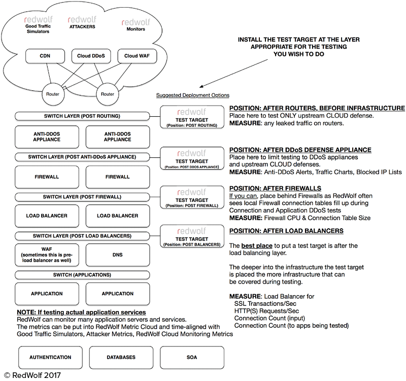
Note, the test target can be positioned at different levels with the network being tested.
Suggestions are: